Portfolio

My recent work has focused on designing and developing learning content across traditional, multimedia, and interactive formats. Whether strategizing multi-pronged blended learning journeys or designing and developing a variety of training materials, I prioritize learner-centric methodologies and a data-driven approach to evaluation.\n I specialize in designing eLearning courses, microlearning modules, infographics, slide templates, instructor-led training (ILT) materials, video production and editing, custom-branded style guides, job aids, and more.

See some recent examples below:

Scalable solutions & templatizing training materials

Designed, developed, and facilitated the adoption of 10 program-specific templates to scale rapid, high-quality content creation globally, reduce redundant workload, and enhance cognitive fluency for learners. These infographic and slide deck templates have been used to create 300+ unique training assets,, saving approximately 80 days per quarter across the global team.

Global political content training program

  • Led Global Political Content Training Strategy, designing an 8-solution learning journey across 7 touchpoints for in-house teams and vendors.
  • Created & maintained a Global Political Content Policy eLearning, achieving 430+ completions with an 89% LSAT score.
  • Developed a 38-course Global Political Content Curriculum, enabling cross-market vendor training.
  • Designed a high-impact infographic post-policy overhaul, reaching 1,100+ viewers and driving 3,700+ global page views (90% LSAT).
  • Built an interactive "NA Political Content Corner" website, centralizing guidance and training with 250+ views.
  • Branded and streamlined the PC program, creating an asset toolkit (banners, GIFs, templates) used in 30+ presentations.
  • Created engaging eLearning, memory games, and assessments for major elections, with 35+ completions and 84% LSAT.

Key modalities: eLearnings, Communications, Newsletter, ILT trainings, Memory Games, and Infographics.

L&D learning hub & style guide

I designed and built a custom-branded style guide toolkit to enhance our internal L&D team's recognition with a unique, cohesive look and feel. The toolkit includes extensive assets to streamline materials production. Additionally, I designed and developed a fully revamped Learning Hub, showcasing our comprehensive program catalog to promote L&D initiatives across all pillar departments, achieving a 41.3% click-through rate.

New employee onboarding via just-in-time learning

As Hulu grew its customer support workforce from 500 virtual agents to 1200 agents across 6 global sites, it became evident that we needed a new way to scale effectively. Our CS advocates needed to access just-in-time learning to keep up with product launches as well as tooling changes.

With that in mind, our team implemented WalkMe, a digital adoption platform. This involved creating 50+ workflows within 6 weeks in WalkMe across 3 web applications including Salesforce.

  • The impact was a 70% adoption rate, 50,000+ WalkMe plays, and a decrease in training development time by 94%.

  • We created training videos using Camtasia and Adobe Creative Cloud tools, coupled with ILT sessions for onboarding new agents.

  • In parallel, we developed internal knowledge base resources for existing agents to refresh their workflows via self-directed learning paths.

  • Our project roadmap was developed alongside WalkMe partners, and heavily informed by in-person qualitative research with agents (focus groups, surveys, card-sorting, etc.) as well as learner engagement and performance analytics.

product_messaging_2.png

I shot, produced, and edited 200+ hours of instructional digital marketing coursework

I worked alongside thought leaders in the conversion optimization and digital analytics space who were almost always operating in disparate time zones and primary languages.

Screen Shot 2021-03-29 at 11.29.45 AM.png

Course marketing copywriting

I wrote accompanying sales copy and designed customer-facing assets and landing pages. I learned to think about the course from start to finish: from value prop and sales strategy, to content creation, and ultimately learner success evaluation.

heuristic_analysis_final_exam.jpg

Assessments and study materials

Beyond video production, I collaborated with outstanding SMEs to write and design supplemental study materials, quizzes, and exams for our certification programs. I always emphasized the importance of participant-centered activities, particularly in a virtual learning environment. Adults do not learn by being talked at endlessly!

Furthermore, I prioritized learner feedback through quantitative analysis -via LMS digital analytics- as well as following up for interviews and focus groups to gather first-hand feedback from our learners and introduce a plan for iterative improvement.

digital_signage_deviceframe.jpg

Job Aids

Critical information support agents needed to know pertaining to recent launches, process changes, or live television events was often getting overlooked in their emails or dashboards.

As a solution, I created digital signage to be displayed on TV screens throughout the office which remained visible & directed agents to more detailed resources.

Reference guides, refreshers, and one-pagersI was responsible for working alongside team managers and performance analysts to identify areas of underperformance or knowledge gaps. We would then determine the appropriate channel to address these pain…

Reference guides, refreshers, and one-pagers

I was responsible for working alongside team managers and performance analysts to identify areas of underperformance or knowledge gaps. We would then determine the appropriate channel to address these pain points and I would collaborate with the relevant SME to build the training materials.

Two more examples below:

tentcard_collage.png

Print-outs

troubleshooting_collage_v2.png
content_guidelines_collage.png

Instructional design guidelines

If content is king, consistency is queen. This is particularly true for adult learning where any inconsistencies in formatting increase cognitive load and minimize learning success and overall retention.

Therefore, it was imperative to create and maintain a set of internal content guidelines which we implemented across all learning content including a massive overhaul of our internal knowledge base.

With the request of creating an interactive eLearning course for our fall sports TV refresher campaign, my needs analysis indicated an abundance of possibilities for lower cost approaches with higher impact and community engagement. We created a 2 m…

With the request of creating an interactive eLearning course for our fall sports TV refresher campaign, my needs analysis indicated an abundance of possibilities for lower cost approaches with higher impact and community engagement. We created a 2 month long series with weekly ILT refresher sessions and an ongoing (friendly!) competition between customer support teams.

I built a low-cost MVP leaderboard in google sheets and we broadcasted it to the customer support center via a live feed in the custom-built agent hub, in-office digital signage, and weekly emails and slack updates.

Engagement was at 85% and satisfaction (per follow-up surveys) was at 95%.

Knowledge base optimization

Through routine data reporting combining digital usage analytics and qualitative research, I proposed and implemented a large-scale overhaul of our internal knowledge base, followed up with routine audits and updates.

This entailed reconstructing the information architecture / tagging structure, creating content guidelines and visual instructional design templates to harbor consistency, including new visual elements per learner feedback (e.g. step-by-step workflows and verbiage for high contact drivers) as well as a comprehensive audit removing outdated or incorrect info.

work samples included below:

Disney- Step+by+step+images.png

Step-by-step visual aides

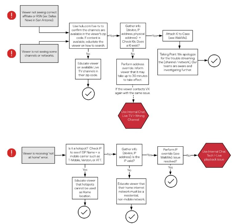
workflow%2Bdecision%2Btrees.jpg

Workflow decision trees for troubleshooting

iconography.png

Custom iconography kit

verbiage.png

Verbiage for frequent high-friction contact drivers

tables_KB.png

Unified and simplified design for troubleshooting guides